麦克奥迪SMZ171系列体视显微镜具有放大图像立体感强,分辨率高,像面平整的优点.专为工业应用设计,超长工作距离、超大景深、防静电(ESD).多种光源及支架可供选择:SMZ171TH、SMZ171BH、SMZ171TP、SMZ171BP
全国服务热线:0512-6603 8633
在线咨询ZOOM 1:6.7奉献出色的性能价格比
放大图像立体感强,分辨率高,像面平整
专为工业应用设计,超长工作距离、超大景深、防静电(ESD)
拥有完备的附件功能,是您理想的工具。

1) 眼罩
•方便观察的护眼罩一对
2)广角ESD目镜
• 高眼点超广角
• 视度可调,调节范围:±5屈光度
• WF10X/23
•防静电(ESD)
目镜 | 10X/23(可加分划板)ESD | 1300700102701 |
12.5X/18(可加分划板)ESD(选配) | 1300700102741 | |
15X/16(可加分划板)ESD(选配) | 1300700102801 | |
20X/13(可加分划板)ESD(选配) | 1300700102891 |
3)分划板
分划板
| 十字双向分划板 | G2FB-1 |
双向分划板 | G2FB-2 | |
十字单向分划板 | G2FB-3 | |
单向分划板 | G2FB-4 | |
1°圆分划板 | G2FB-5 | |
10°十字圆分划板 | G2FB-6 | |
十字分划板 | G2FB-7 |
4)镜体
•放大倍数连续可变
•高清晰度、高景深的立体图像
•变倍手轮双侧水平设置,变倍灵活舒适
•变倍定档轻巧方便,重复精度高
•双目倾斜45°
•瞳距调节范围:48mm~75mm
•变倍范围:0.75X〜5X
•变倍比:1:6.7
•工作距离:110mm
•防霉设计
ESD 附加物镜 (选配) | 0.3X [WD =301 mm] | 1300700200091 |
0.5X [WD =191.8 mm] | 1300700214391 | |
0.63X [WD=142.7 mm] | 1300700200141 | |
0.75X [WD=128.6 mm] | 1300700214381 | |
1.5X [WD=56.3 mm ] | 1300700200121 | |
2.0X [WD=38.6 mm] | 1300700200131 |
5)调焦机构
•v型导轨与钢球组合构成调焦机构,保证调 焦灵活舒适、稳定可靠
•立柱式底座调焦总行程:50mm
•立臂式底座调焦总行程:140mm
•镜体安装尺寸:076mm

6)上光源
• 3W LED灯,亮度可调,角度可调
7) 立柱式底座
• v型导轨与钢球组合出色的调焦机构,保证调焦 更为灵活舒适、稳定可靠
• 物镜自动对准工作台板
•满足 SMZ-171 配0.3X、0.5X、0.63X、0.75X、1.5X、2X ESD附加物镜的需要
•镜体安装尺寸:Ø76mm
•立柱安装尺寸:Ø32mm
•调焦总行程:50mm
•镜架内置可调角度、可调亮度的3W LED落射光源
•底座内置可调亮度的3W LED透射光源
•可单独使用或者同时使用落射、透射光源
•有标准底座和防静电(ESD )两种底座供选择
•选用ESD平底座时,可选配冷光源照明器和光纤使用
•特别适合于工业领域

8) 立臂式底座
• v型导轨与钢球组合出色的调焦机构,保证调焦 更为灵活舒适、稳定可靠
• 物镜自动对准工作台板
•满足 SMZ-171 配0.3X、0.5X、0.63X、0.75X、1.5X、2X ESD附加物镜的需要
•镜体安装尺寸:Ø76mm
•调焦总行程:140mm
•镜架内置可调角度、可调亮度的3W LED落射光源
•底座内置可调亮度的3W LED透射光源
•可单独使用或者同时使用落射、透射光源
•有标准底座和防静电(ESD )两种底座供选择
•选用ESD平底座时,可选配冷光源照明器和光纤使用
•特别适合于工业领域
SMZ-171连续变倍体视显微镜标准配置表
| 头部配置 | |||||
组件名称 | 规格 | 物料编号 | SMZ171 (双目) | SMZ171 (三目) | |
镜体 | SMZ-171双目 | 45度 | 1300705802851 | ● | |
SMZ-171三目 | 45度 | 1300705802861 | ● | ||
目镜 ESD | N-WF10X/23视度可调 | 1300700102701 | ● | ● | |
| 底部配置 | ||||||
组件名称 | 规格 | 物料编号 | 标准底座 (立柱式) | 标准底座 (立臂式) | ESD底座 (立柱式) | ESD底座 (立臂式) |
标准底座 镜架组 | 立柱式 立柱式平底座组 | 1300705803001 | ● | |||
立柱式镜架组 | 1300705802991 | ● | ||||
立臂式镜架组 | 1300705802971 | ● | ||||
ESD标准 底座镜架组 | 立柱式 立柱式平底座 (ESD) | 1300705803071 | ● | |||
立柱式镜架组 (ESD) | 1300705803061 | ● | ||||
立臂式镜架组(ESD) | 1300705803031 | ● | ||||
上光源 | LED上光源组 | 1300705802951 | ● | ● | ○ | ○ |
下光源 | LED底座组 | 1300705802981 | ● | ● | ○ | ○ |
冷光源 照明器 | MLC-150C冷光源照明器 | 1300707100161 | ○ | ○ | ○ | ○ |
硬管式单管光纤 | 1300707100221 | ○ | ○ | ○ | ○ | |
载物台 | 黑白塑料台板 | 1300800300031 | ● | ● | ● | ● |
毛玻璃台板 | 1300206300061 | ● | ● | ● | ● | |
片夹组 | 片夹 | 1300704900511 | ● | ● | ● | ● |
注:”●”是标配,“○”是选配
SMZ-171系列体视显微镜尺寸图


SMZ-171系列体视显微镜
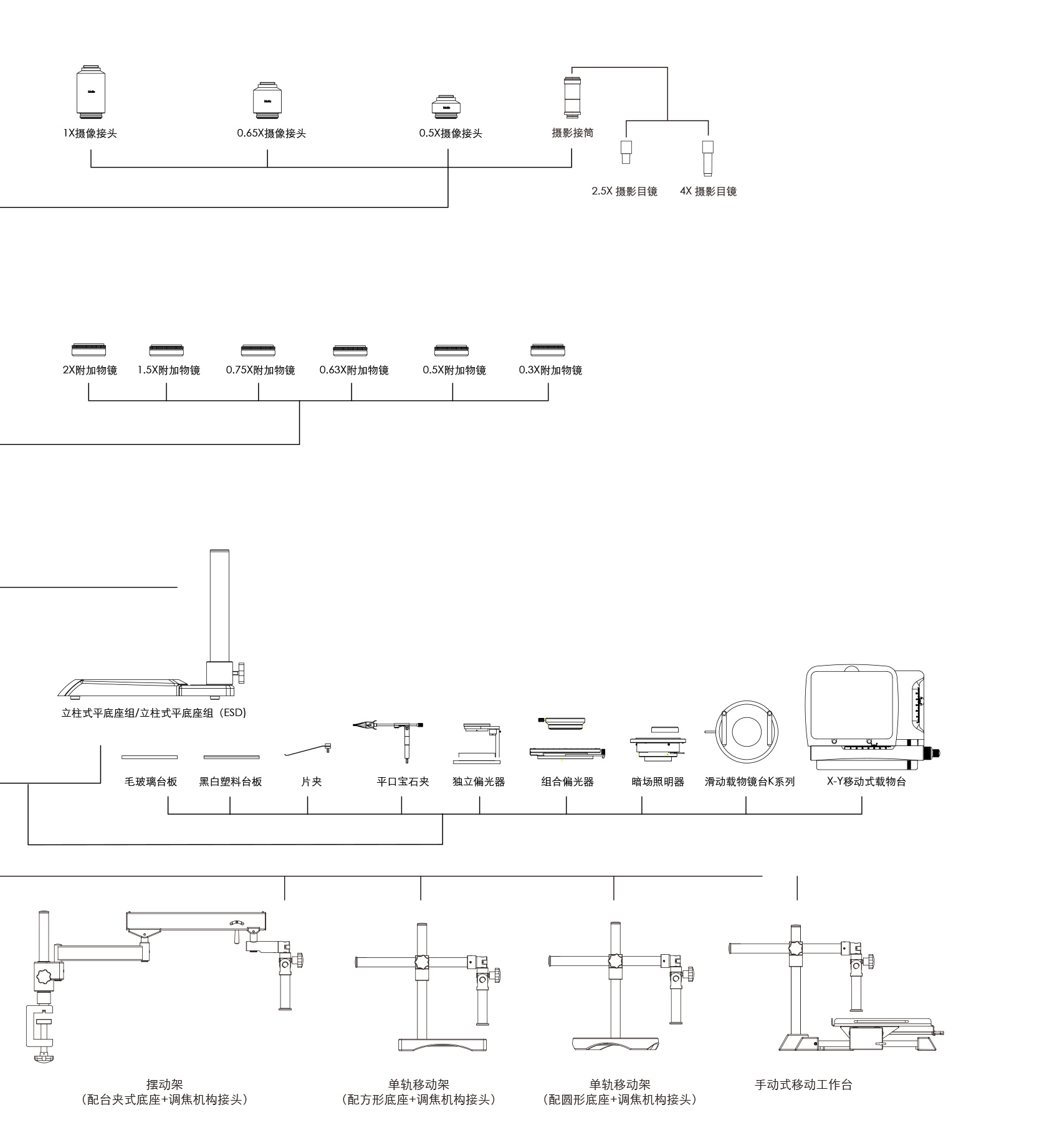
提供多种可选附件,必有一款适合您

C-Mou nt摄像系统
•0.50X摄像接头组
•0.65X摄像接头组
•1X摄像接头组
备注:此摄像系统可以配置所有MOTICAM系列数码摄像系统和其他外置的CCD。

附加照明/冷光源照明器
> MLC-150C 冷光源照明器
►额定电压输入:AC110V/AC220CV
(手动转换) ±15%,灯泡采用21V/150W高亮度卤素灯
> 光纤选择如下:

载物台
> 滑动载物台
► 载物台安装在底座的 工作台板孔内,即可作任意方向的平行移动,又可作360°平面移动,易于观察微小标本。

> X-Y 移动式载物
► 将移动式载物台安装在显微镜底座上, 转动同轴调节旋钮的大、小钮,可实现载物台在X、Y轴的两个方向上的平稳移动。


暗场照明器
• 暗场照明器安装在底座的工作台板孔内,通过该种特殊照明器,由透射光源产生的照明光线不会直接进入成像物镜内,从而使标本获得更高的衬度,以便于观察特殊标本,如纤维等不易观察的物体。暗场照明器适合于带光源底座。

组合偏光器
• 组合偏光器的起偏器安装在底座的工作台板孔内,而检偏器套在显微镜镜体的装饰环上。
• 起偏器与检偏器均可作360°旋转。
• 偏光器主要是利用显微放大原理和偏振光 干涉原理,对透明或非透明的矿物、非均 质体等薄片标本进行光学性质的观察与测定。

独立偏光器(B301K偏光器)
• 独立偏光器安装在底座的工作台板孔内。起偏器可作360°旋转,检偏器既可作360°旋转,又可摆出光路。偏光器主要是利用显微放大原理和偏振光干涉原理,
对透明物体、非均质体等薄片标本进行光学性质的观察与测定。
镜架
> 标准立柱式镜架
►V型导轨与钢球组合出色的升降机构,保证调 焦更为灵活舒适、稳定可靠
►需配镜架连接头(Ø32)使用。镜架连接头物料号:1300705802781
►配光源安装孔位
►调焦行程:50mm
►立柱安装尺寸:Ø32mm
►镜体安装尺寸:Ø76mm
►有标准和防静电(ESD)两种镜架供选择

> 工业镜架
►V型导轨与钢球组合出色的升降机 构,保证调焦更为灵活舒适、稳定可靠
►无需安装镜架连接头
►配光源安装孔位
►调焦行程:50mm
►镜体安装尺寸:Ø76mm
►支架安装尺寸:Ø16mm
►可调角度:±90°
►有标准和防静电(ESD)两种工业镜架供选择

工业镜架底座组

> 摆动架(配方形底座+调焦机构连接头)
1300705802751+1300705802641+1300705802781
►垂直立柱直径:Ø32mm
►调焦立柱直径:Ø32mm
►垂直立柱长度:400mm,选配600mm

> 双轨移动架(配方形底座+调焦机构连接头)
1300705802741+1300705802641+1300705802781
►垂直立柱直径:Ø32mm
►调焦立柱直径:Ø32mm
►垂直立柱长度:400mm,选配600mm

> 摆动架(配台夹式底座+调焦机构连接头)
1300705802751+1300705802691+1300705802781
►垂直立柱直径:Ø32mm
►调焦立柱直径:Ø32mm
►可夹持台板厚度MAX75mm
►垂直立柱长度:400mm,选配600mm

> 双轨移动架(配台夹式底座+调焦机构连接头)
1300705802741+1300705802691+1300705802781
►垂直立柱直径:Ø32mm
►调焦立柱直径:Ø32mm
►可夹持台板厚度MAX75mm
►垂直立柱长度:400mm,选配600mm
工业镜架底座组

> 单轨移动架(配圆形底座+调焦机构连接头)
1300705802731+1300705802671+1300705802781
►底座直径:Ø300mm
►立柱高:400mm,选配600mm
►水平移动范围:260mm
►垂直立柱直径:Ø32mm
►调焦立柱直径:Ø32mm

> 单轨移动架(配方形底座+调焦机构连接头)
1300705802731+1300705802641+1300705802781
►底座长度:300mm
►底座宽度:300mm
►水平移动范围:400mm
►立柱高:400mm,选配600mm
►垂直立柱直径:Ø32mm
►调焦立柱直径:Ø32mm

> 单轨移动架(配方形底座)
1300705802731+1300705802641
►底座长度:300mm
►底座宽度:300mm
►水平移动范围:400mm
►立柱高:400mm,选配600mm
►垂直立柱直径:Ø32mm
►调焦立柱直径:Ø32mm
► 可直接配工业镜架

> 手动式移动工作台
1300705802711
►台板面积:450mm x 350mm
►台板X向行程:410mm
►台板丫向行程:220mm
► 变倍体支撑架可以做前后左右摆动,以满足从不同的侧面观察物体的要求
SMZ-171系列体视显微镜技术参数
型号 | SMZ-171B | SMZ-171T |
光学系统 | Greenough | |
观察角度 | 45° | 45° |
主机变倍范围 (标配) | 0.75X - 5.0X | |
变倍比 | 6.7: 1 | |
目镜(标配) | 视度可调/ WF10X | |
最大视场(标配) | 23mm | |
瞳距 | 48mm 一 75mm | |
视度调节 | ±5°屈光度 | |
工作距离(标配) | 110mm | |
景深(标准配置下) | 2.42〜0.13 | |
摄影摄像接口 | / | 可配 |
0.5X接头 0.65X接头 1.0X接头 | ||
附加物镜 | 0.3X [WD =301mm] 0.5X [WD =191.8mm] 0.63X [WD =142.7mm] 0.75X [WD =128.6mm] 1.5X [WD =56.3mm ] 2.0X [WD = 38.6mm] | |
系统最大放大倍率 | 200X | |
系统最大工作距离 | 301mm | |
系统最大视场 | 102.2mm | |
防静电(ESD) | 有 | |
SMZ-171系列体视显微镜光学参考值
目镜 | 倍率档位(X) | 标准物镜 | 附加物镜 | ||||||||||||
0.3X | 0.5X | 0.63X | 0.75X | 1.5X | 2X | ||||||||||
工作距离110mm | 工作距离301mm | 工作距离191.8mm | 工作距离142.7mm | 工作距离128.6mm | 工作距离56.3mm | 工作距离38.6mm | |||||||||
总放大倍率(x) | 视场直径Ø(mm) | 总放大倍率(x) | 视场直径Ø(mm) | 总放大倍率(x) | 视场直径Ø(mm) | 总放大倍率(x) | 视场直径Ø(mm) | 总放大倍率(x) | 视场直径Ø(mm) | 总放大倍率(x) | 视场直径Ø(mm) | 总放大倍率(x) | 视场直径Ø(mm) | ||
10x/23 | 0.75 | 7.5 | 30.67 | 2.25 | 102.22 | 3.75 | 61.33 | 4.725 | 48.68 | 5.628 | 40.89 | 11.25 | 20.44 | 15 | 15.33 |
1 | 10 | 23 | 3 | 76.67 | 5 | 46 | 6.3 | 36.51 | 7.5 | 30.67 | 15 | 15.33 | 20 | 11.5 | |
2 | 20 | 11.5 | 6 | 38.33 | 10 | 23 | 12.6 | 18.25 | 15 | 15.33 | 30 | 7.67 | 40 | 5.75 | |
3 | 30 | 7.67 | 9 | 25.56 | 15 | 15.33 | 18.9 | 12.17 | 22.5 | 10.22 | 45 | 5.11 | 60 | 3.83 | |
4 | 40 | 5.75 | 12 | 19.17 | 20 | 11.5 | 25.2 | 9.13 | 30 | 7.67 | 60 | 3.83 | 80 | 2.875 | |
5 | 50 | 4.6 | 15 | 15.33 | 25 | 9.2 | 31.5 | 7.30 | 37.5 | 6.13 | 75 | 3.07 | 100 | 2.3 | |
12.5x/18 | 0.75 | 9.357 | 24 | 2.812 | 80 | 4.687 | 48 | 5.91 | 38.10 | 7.03 | 32 | 14.06 | 16 | 18.75 | 12 |
1 | 12.5 | 18 | 3.75 | 60 | 6.25 | 36 | 7.875 | 28.57 | 9.375 | 24 | 18.75 | 12 | 25 | 9 | |
2 | 25 | 9 | 7.5 | 30 | 12.5 | 18 | 15.75 | 14.29 | 18.75 | 12 | 37.5 | 6 | 50 | 4.5 | |
3 | 37.5 | 6 | 11.25 | 20 | 18.75 | 12 | 23.625 | 9.52 | 28.125 | 8 | 56.25 | 4 | 75 | 3 | |
4 | 50 | 4.5 | 15 | 15 | 25 | 9 | 31.5 | 7.14 | 37.5 | 6 | 75 | 3 | 100 | 2.25 | |
5 | 62.5 | 3.6 | 18.75 | 12 | 31.25 | 7.2 | 39.375 | 5.71 | 46.875 | 4.8 | 93.75 | 2.4 | 125 | 1.8 | |
15x/16 | 0.75 | 11.25 | 21.33 | 3.375 | 71.11 | 5.625 | 42.67 | 7.087 | 33.86 | 8.473 | 28.44 | 16.875 | 14.22 | 22.5 | 10.67 |
1 | 15 | 16 | 4.5 | 53.33 | 7.5 | 32 | 9.45 | 25.40 | 11.25 | 21.33 | 22.5 | 10.67 | 30 | 8 | |
2 | 30 | 8 | 9 | 26.67 | 15 | 16 | 18.9 | 12.70 | 22.5 | 10.67 | 45 | 5.33 | 60 | 4 | |
3 | 45 | 5.33 | 13.5 | 17.78 | 22.5 | 10.67 | 28.35 | 8.47 | 33.75 | 7.11 | 67.5 | 3.56 | 90 | 2.67 | |
4 | 60 | 4 | 18 | 13.33 | 30 | 8 | 37.8 | 6.35 | 45 | 5.33 | 90 | 2.67 | 120 | 2 | |
5 | 75 | 3.2 | 22.5 | 10.67 | 37.5 | 6.4 | 47.25 | 5.08 | 56.25 | 4.27 | 112.5 | 2.13 | 150 | 1.6 | |
20x/13 | 0.75 | 15 | 17.33 | 4.5 | 57.78 | 7.5 | 34.67 | 9.45 | 27.51 | 11.25 | 23.11 | 22.5 | 11.56 | 30 | 8.67 |
1 | 20 | 13 | 6 | 43.33 | 10 | 26 | 12.6 | 20.64 | 15 | 17.33 | 30 | 8.67 | 40 | 6.5 | |
2 | 40 | 6.5 | 12 | 21.67 | 20 | 13 | 25.2 | 10.32 | 30 | 8.67 | 60 | 4.33 | 80 | 3.25 | |
3 | 60 | 4.33 | 18 | 14.44 | 30 | 8.67 | 37.8 | 6.88 | 45 | 5.78 | 90 | 2.89 | 120 | 2.17 | |
4 | 80 | 3.25 | 24 | 10.83 | 40 | 6.5 | 50.4 | 5.16 | 60 | 4.33 | 120 | 2.17 | 160 | 1.625 | |
5 | 100 | 2.6 | 30 | 8.67 | 50 | 5.2 | 63 | 4.13 | 75 | 3.47 | 150 | 1.73 | 200 | 1.3 | |
SMZ-171系列体视显微镜系统配置图




微信二维码
网站二维码